
oppo r9s+android oppo数码相机智能手机-android

图1医学医生android-android

WhatsApp Android即时通讯iPhone-WhatsApp

Shazam应用商店android-android

JNT Technnosoft Pvt有限公司Android圣诞救援移动应用程序开发-android

android应用程序包android tv遥控器电视遥控器

安卓工作室电脑图标主屏幕-android

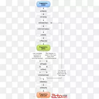
通过一个洞物生命周期,android过渡移动应用程序开发-android。

Ringdroid android应用程序包移动应用程序google play下载-android

图像编辑android mac应用程序商店-android

下载黑圈-android

电脑图标android新游戏免费生根-android

移动应用程序Amazon应用商店日记android google play-android

谷歌播放android歌曲

Vans经典的android鞋-贵族e

moji android nougat-moji

移动应用程序开发android应用程序包应用软件-android

moji引导android moticon-moji

Android移动应用谷歌语音搜索1 Password-Android

游戏包电脑图标android灯光全android

三星银河标签s 10.5 wi-fi android下载-android

适用于西班牙语学习者的刽子手简单的刽子手西班牙经典的英语学习者绞刑-android

用户识别模块android下载-android

视频编辑软件android

android oreo droid 2操作系统摩托罗拉xoom-android

三星星系S8电话android nougat边缘

笑脸,幸运的补丁,Android-笑脸

安卓桌面壁纸标志4k分辨率-android